產品中心
聯(lián)系我們
山東久固建材有限公司
聯(lián)系人:王經理
手機:18253199766(微信號)
地址:山東省濟南市歷下區(qū)泉城路
318號豐利大廈10層1003C-9
網址:http://m.shiwukj.cn
鐵路電力化工領域系列 當前位置: 首頁 > 產品展示 > 鐵路電力化工領域系列



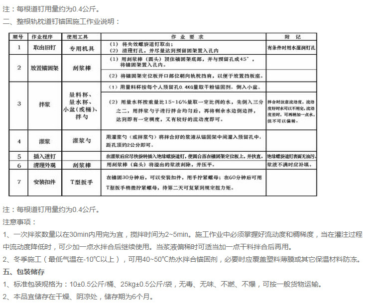
道釘錨固劑_山東久固建材有限公司
銷售熱線:18253199766
地址:山東省濟南市歷下區(qū)泉城路318號豐利大廈10層1003C-9
山東久固建材有限公司是一家集科研、生產、銷售與技術咨詢?yōu)橐惑w的特種建材企業(yè),主營產品:灌漿料,高強聚合物砂漿,聚合物抹面砂漿,聚合物粘結砂漿,環(huán)氧砂漿,丙乳砂漿,防水砂漿系列,瓷磚粘結劑,自流平水泥,界面劑,勾縫劑,管道壓漿劑,防凍劑,鋼筋阻銹劑,道釘錨固劑,聚合物水泥砂漿防水劑,混凝土防水密實劑,密封固化劑,路面修補料,植筋膠,環(huán)氧樹脂膠泥,環(huán)氧灌縫膠,防水涂料系列。聯(lián)系電話:18253199766


